
篮球资讯12月5日宣 NBA常规赛,森林狼125-116战胜鹈鹕。
本场比赛,森林狼球员麦克丹尼尔斯表现不错,攻防两端都极具影响力,在35分钟的时间里,投篮14中6,三分球2中0,罚球2中2,拿到14分7篮板5助攻2抢断2盖帽的数据。
津门虎、申花位列中超公平竞赛俱乐部,李璇:只跟红黄牌数有关
体育播报1月29日宣 今天上午10点,足球行业“假赌黑”专项整治行动的相关会议今天在北京召开。上海申花和天津...
2026-01-29
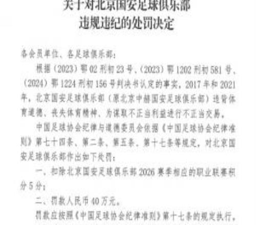
官方:2017年和2021年北京国安进行不正当交易,扣5分罚40万
体育播报01月29日宣 今天上午10点,足球行业“假赌黑”专项整治行动的相关会议今天在北京召开。足协公布北京...
2026-01-29
深圳记者:新鹏城是不是可以学U23国足口号,来个“计划有变”
体育播报1月29日宣 在谈到多支中超球队被罚分时,深圳记者程文莉表示,新鹏城是不是可以学U23国足的口号,来个“...
2026-01-29
斯诺克德国大师赛32进16轮次:奥沙利文35不敌卡特,无缘16强
体育播报1月29日宣 斯诺克德国大师赛32进16轮次,阿里·卡特以5-3的比分战胜罗尼·奥沙利文,晋级16强。全场比...
2026-01-29
泰国羽毛球大师赛首轮:朱一珺李茜12不敌西亚纳维马尔瓦
体育播报1月28日宣 泰国羽毛球大师赛,朱一珺/李茜1-2不敌西亚纳维/马尔瓦正赛一轮游,西亚纳维/马尔瓦取得首次...
2026-01-29